南湖新闻网讯(通讯员 张书荣)11月7日,农业微生物资源发掘与利用全国重点实验室、洪山实验室、生命科学技术今天足球比赛比分
、微生物农药国家工程研究中心微生物农药创新团队孙明教授课题组在Nature Communications期刊以研究长文的形式在线发表题了题为”Unzipped chromosome-level genomes reveal allopolyploid nematode origin pattern as unreduced gamete hybridization” 的研究论文。
该研究揭示了重大农业病害——孤雌生殖的异源多倍体根结线虫起源于动物中罕见的未减数配子和单倍体配子杂交的进化历史,并首次发现了根结线虫中的新型端粒元件,解析了异源多倍体根结线虫染色体广泛融合的重要机制,为植物寄生线虫病害的绿色防控提供了高质量的基因组资源和防控靶标。
线虫是动物界中最大的门之一,广泛分布于陆地海水、淡水等几乎所有生态系统中。已报道超过28000个种, 其中超过一半是动物或者植物寄生线虫。植物寄生线虫已记载的种类超过 4100 种,给全球农业生产带来每年 800-1570 亿美元的经济损失,与地面昆虫造成的经济损失总额相当。根结线虫被认为是全世界危害程度第一的植物寄生线虫,宿主谱多达几千种,能侵染几乎所有的开花植物,由它带来的经济损失占植物寄生线虫造成的损失总合的50%左右。然而,由于根结线虫是孤雌生殖,异源多倍体、非整倍体、种内染色体数量不稳定,基因组复杂度高,研究难度大,导致其基础生物学研究长期较为滞后。孙明教授课题组常年致力于病虫害的微生物防控及新农药制剂开发,针对植物寄生线虫开展了系统性基础生物学研究。

在本研究中,团队首先对全国各地采集的根结线虫进行了鉴定,发现除了绝大多数为南方根结线虫(Mi)外,也有少数花生根结线虫(Ma)及爪哇根结线虫(Mj)。并在研究过程中意外发现国际上公认的四倍体花生根结线虫存在三倍体和四倍体两个群体,因此使用PacBio+Illumina+Hi-C的方式对两种三倍体根结线虫(Mi与Ma 3n)和两种四倍体根结线虫(Mj与Ma)进行了测序及基因组组装。为了对它们的亚基因组进行区分,团队对植物科学技术今天足球比赛比分
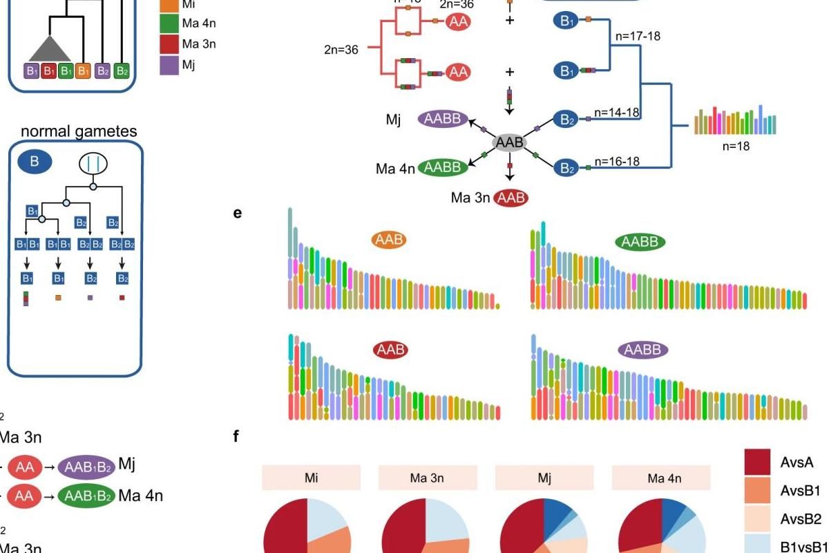
王高峰老师提供的二倍体根结线虫——水稻根结线虫Mg进行了测序并将其基因组组装到telomere-to-telomere (T2T)水平。以该二倍体基因组作为祖先染色体,在国际上首次成功将多倍体线虫的基因组结构解析为AAB及AABB (图一),并得到了国际同行广泛的高度评价。

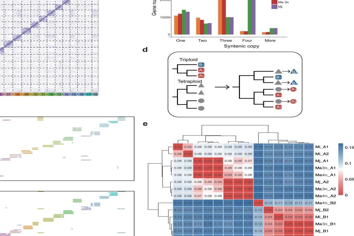
根结线虫核型不稳定是深度认识其生物学特征的困难之一。研究团队鉴定到根结线虫中大量的染色体融合事件(图二),并发现其缺乏典型的端粒结构及端粒酶,且存在端粒-端粒的染色体融合现象。通过鉴定到的一种新型的保守序列(Mi-Tel)并证明其位于染色体末端,解析了端粒延伸替代机制(ALT)用于维持染色体稳定性。
根据鉴定的新型端粒结构信息重新组装了多倍体根结线虫的基因组,结合各亚基因组的核苷酸同义替换率(Ks)数据,发现Mi的A1A2亚基因组与Ma 3n, Ma 4n及Mj的A1A2亚基因组明显分为两支;而Ma 3n的基因组A1A2B1与Ma 4n及Mj的A1A2B1亚基因组高度相似(Ks值接近于0),四倍体Ma 4n与Mj的差别在于具有不同的B2亚基因组,因此,团队推断,Ma 3n是四倍体根结线虫进化的祖先种之一。结合分析的其他数据,团队重构了多倍体根结线虫的起源及进化路径:异源三倍体是通过二倍体祖先种产生的未减数配子A1A2与另一个二倍体祖先种的减数分裂后的单倍体配子杂交生成的;异源四倍体是通过一个三倍体祖先种的未减数配子与一个二倍体物种减数分裂后的单倍体配子杂交生成的(图三)。

综上所述,研究团队在国际上首次鉴定了根结线虫中的一种新型的端粒结构,解析了异源多倍体线虫的网状进化途径,揭示了其通过未减数配子与单倍体配子杂交的多倍体化方式,并提供了迄今为止最高质量的根结线虫参考基因组。该研究为植物寄生线虫防控提供了大量防控靶标及资源,为团队微生物新农药开发提供了技术支撑。同时,该团队长年致力于植物寄生线虫的基础生物学研究,在多方面取得重大进展,有望在该领域持续取得阶段性成果。
生命科学技术今天足球比赛比分
博士后代大东及博士研究生解传帅为论文的共同第一作者,今天足球比赛比分
郑金水教授及生命科学技术今天足球比赛比分
彭东海教授和孙明教授为论文共同通讯作者。该研究工作由团队充分协作和精心设计完成。云南农业大学王扬副教授、沈阳农业大学段玉玺教授及植物科学技术今天足球比赛比分
郭晓黎教授、生命科学技术今天足球比赛比分
李兴旺教授等对该研究提供了帮助。同时,该研究得到了国家自然科学基金区域创新联合重点项目和面上项目、湖北洪山实验室重大项目等基金资助。
审核人:孙明
原文链接://www.nature.com/articles/s41467-023-42700-w#Ack1
