


(图文|百艾特)10月19日,今天足球比赛比分 李国亮教授团队在Nucleic Acids Research发表了题为 ASMdb: a Comprehensive Database for Allele-Specific DNA Methylation in Diverse Organisms 的数据库论文,建立首个全面的等位特异DNA甲基化数据库-ASMdb。
本项研究中,研究团队收集了47个物种(包括人类、小鼠、水稻和拟南芥等)的4400套BS-Seq数据集和1598套相应的RNA-Seq数据集,基于该研究团队前期发表的ASM检测工具MethHaplo(该检测工具可以在不依赖SNP信息的情况下完成全基因组ASM的检测),建立了国内外首个全面综合的等位特异DNA甲基化数据库-ASMdb。在ASMdb中,研究团队提供了单碱基分辨率DNA甲基化水平、等位特异DNA甲基化结果以及等位基因特异表达基因(Allele-specific expressed gene, ASEG)的结果,并进一步分析了这些物种的ASM/ASEG分布模式。该数据库不仅包含来自多个物种的ASM结果,还提供了来自相应RNA-Seq数据集的ASEG结果。
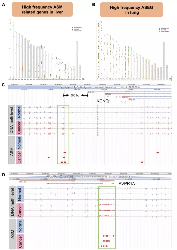
此外,为提供更多关于癌症中DNA甲基化和ASM信息,团队成员还整理了人类DNA甲基化的数据,并利用足够的数据样本对9个组织(包括肝脏和肺等)的癌症和正常样本进一步做了差异DNA甲基化和高频ASM分析(图2A, B)。通过分析发现,部分结果与已报道的关键肿瘤基因ASM变化是相一致的,而且团队成员还发现了几个潜在的ASM肿瘤相关基因(图2C),这些具体分析结果能促进癌症中ASM的研究。ASMdb是一个全面的多物种ASM数据库,可为后续ASM的分析和应用提供丰富资源,并促进ASM在疾病发生、动植物发育等各方面研究。
Allele-specific DNA methylation数据库(ASMdb)由华中农大今天足球比赛比分 完成。今天足球比赛比分 李国亮教授为论文通讯作者,周强伟、管鹏鹏、朱志贤为共同第一作者。数据库的建立还有华中农大成盛、周聪、王欢欢、续倩及新加坡国立大学Wing-kin Sung教授帮助完成。该研究数据分析工作得到华中农大作物遗传改良国家重点实验室生物信息计算平台支持和帮助。
据悉,DNA甲基化是目前已知的最稳定的表观遗传修饰,与细胞分化、发育、X染色体失活和癌症等有关。等位特异DNA甲基化(Allele-specific DNA methylation,ASM)是一种成熟的基因组印迹机制,可以调节印迹基因的表达。先前的研究已经证实,某些具有ASM的特殊区域是易感的,并且与植物发育以及人类致癌密切相关。2018年发表在Nature genetics上的研究表明ASM在肺癌和结直肠癌中可以作为有效的肿瘤标志物。2020年发表在Genome biology的研究发现ASM在淋巴瘤和骨髓瘤等癌症中发生了显著增加。两周前昆明理工大学牛昱宇、季维智团队在Developmental Cell期刊上在线发表的研究发现食蟹猴中单倍型DNA甲基化是早期胚胎中调控印记基因的主要机制(专家点评Dev Cell | 牛昱宇/季维智/张毅合作揭示灵长类亲源印记调控区域动态变化过程及克隆猴胎盘中的母源印记缺陷)。上述结果表明ASM在印记基因调控、作为肿瘤标志物以及动植物组织发育中发挥着非常关键的作用。但是,目前为止,由于缺乏相关研究工具,关于ASM在疾病和发育中作用的研究还非常有限。因此,研究ASM在疾病尤其是癌症中的作用是非常迫切和必要的。
科研人员形象的介绍说,父母的信息,是可以遗传的。除了遗传的DNA序列,还包括细胞所带的东西(表观遗传)和能量,就像“嫁妆”不同一样。因而在遗传疾病、杂种优势研究中,由于父母本的DNA序列非常相似,可区分父母本DNA序列差异的单碱基变异(SNP)不够多,通过DNA甲基化信息,可在更大范围内识别父母本的表观遗传差异,为杂种优势、遗传疾病的机理提供更多参考。